有些同志腰围太大了,
体重也超重。
前不久结束的
全国两会民生主题记者会上
国家卫生健康委主任雷海潮
花了七分钟谈体重管理
“国家出手喊你体重管理”冲上热搜
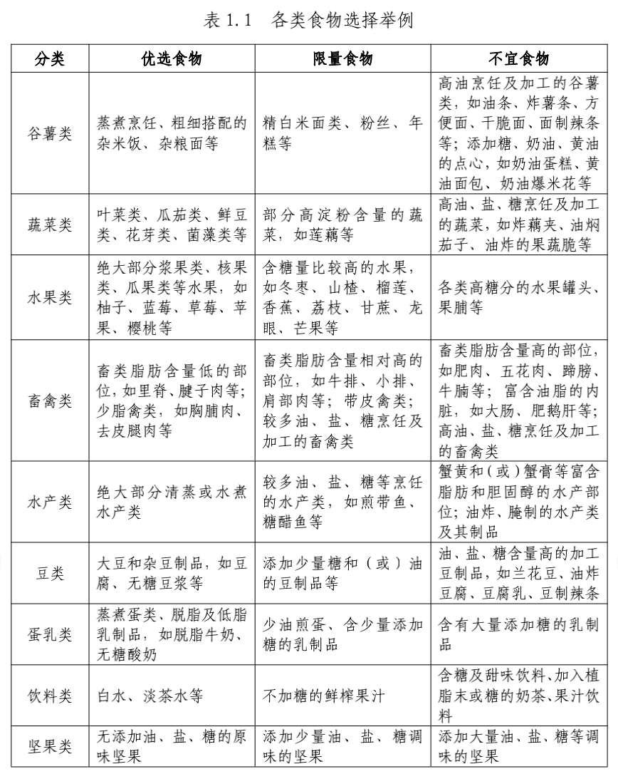
此前由国家卫健委发布
《成人肥胖食养指南(2024年版)》
也成为大家争相传阅的“官方减肥宝典”
指南细化到了
全国不同地区的食谱示例
并备注了食谱的“总能量”

“牛肉米粉”“剁椒蒸鱼头”
“薏苡仁藕汤”等汉派美食
赫然出现在华中地区的食谱上
··
看着这份官方食谱
江岸美食江湖微微一笑
“谁说体重管理不能‘吃香喝辣’”
奉上这份江岸四季“轻盈”食谱

春季食谱中,“绿色”占比尤其多
生菜、荷兰豆、西兰花、油麦菜
万物复苏,绿意露头
把春天打包装进胃里
为味蕾添点清爽感
去享受属于春天的
低卡高纤维“多巴胺”轻食

新鲜果蔬现切现拌
加上自选基底、蔬菜、肉类和水果等
搭配出属于自己的完美沙拉公式
颜色鲜亮,味道层次丰富
不少商家还会配备“营养解码”小票
将能量摄入“可视化”


江岸沙拉门店推荐
SaladJohn沙拉匠
中山大道1515号武汉天地壹方南馆4楼
绿洲Oasis
鄱阳街21号咸安坊D-F5栋1F103号
Similan salad斯米兰沙拉
高雄路118号附5号

夏季食谱中
卤菜和凉菜的地位不可忽视
卤菜由香料和食物产生碰撞
是口腔里快乐的“热辣滚烫”
凉菜是夏天的开胃菜
去皮鸡胸肉、鱼虾、西兰花、黑木耳
加上香叶、八角、姜片等
香料在锅里卤卤
健康、便捷、美味还“嘎嘎掉秤”

减肥期间首选卤牛腱子
吃起来特别扎实,饱腹感很强
是优质蛋白的不二选择
虽然部分卤味热量不高
但盐和其他调味添加量不少
谨防热量刺客
高盐易水肿,美味需适量哦~


江岸卤味门店推荐
川喜食研社
芦沟桥路武汉天地一期4号楼1楼
刘记鸭
解放大道1138附20融科天城2期27号
李记卤味
长春街20附9号

天气转凉的秋天
需要开启“热食”模式
暖乎乎的滋补粥品
低GI高饱腹
润肺降火、养心安神
是秋天健康减肥的营养餐

图片来源:小红书博主@塔塔
燕麦、银耳等食材
富含膳食纤维和蛋白质
南瓜、紫薯、山药等
作为块茎类食物
是“精碳主食”饱腹替代品
......
浅尝一口
用香甜书写秋天的田园诗
鲜甜又暖胃


江岸粥类门店推荐
朱嘻饭·现炒砂锅粥
中山大道1554号车站路29号
南棠馆
天地壹方北馆L2-34139
港焰·猪杂粥觅味馆
苗栗路101号

在武汉
没有一根筒子骨
能逃过莲藕的“相亲相爱”
冬日里的一碗筒骨藕汤
咕嘟咕嘟冒着热气
是生活中的一曲沸腾
理想的冬季美食
温暖到“胃”

五指毛桃炖龙骨、姬松茸炖老鸡
虫草花炖乳鸽
......
汤底清澈、少油少盐
清澈的汤底并不油腻
可鲜可甜,抗寒暖心


江岸汤类门店推荐
燕子煨汤
中山大道1474号花桥超市旁
金三角吊子煨汤
山海关路46号
洋房汤馆
芦沟桥路66号武汉天地7号楼
喜欢喝汤张渔哥
长春街56号
广味祺裕记·广府炖汤
高雄路8-14号

其实体重管理的核心是
控制总能量摄入和保持合理膳食
不必因偶尔“破例”而焦虑
但需保持自律,避免形成依赖


早餐面窝掰半给同事叫“热量分摊”
奶茶点无糖是“情绪守恒”
热干面少加一勺辣油
宵夜烧烤改点烤蔬菜
汤包咬个小口先喝汤
......
这是江岸伢对“体重管理”的温柔

管住嘴,迈开腿
会吃,会动
才会瘦(得有气血)
一不小心实在吃多了
没关系就去江岸好玩好逛的地方
溜达溜达吧
请输入验证码