根据“点亮长江”文化艺术季
开幕式活动安排
9月14日(19:00—22:00)
汉口沿江大道、武昌临江大道、
汉阳晴川大道等区域将实施交通管制
为配合活动开展及交通管制措施实施
部分公交线路及地铁将临时调整如下
武汉地铁具体行车方案
9月14日晚为“点亮长江”——长江文化艺术季开幕式,武汉地铁1、2、5、7号线在23时结束运营后,1号线汉口北站至径河站、2号线天河机场站至佛祖岭站、5号线武汉站东广场站至红霞站、7号线园博园北站至青龙山地铁小镇站,延长运营服务时间60分钟。
临时调整轨道交通1号线最大上线列车数47列,最小行车间隔3.3分钟;
2号线最大上线列车数74列,最小行车间隔2.5分钟(早晚高峰小交路:金银潭至佛祖岭);
5号线最大上线列车数31列,最小行车间隔4.4分钟;
6号线最大上线列车数29列,最小行车间隔5.3分钟;
7号线最大上线列车数52列,最小行车间隔3.9分钟(晚高峰小交路:巨龙大道至青龙山地铁小镇);
8号线最大上线列车数30列,最小行车间隔4.8分钟。
9月15日中秋假期第一天,地铁线网提前半小时于6:00开班,方便赶早换乘其他交通工具乘客出行;9月16日、17日,地铁线网于6:30开班;9月14日调休上班,地铁线网于6:00开班。
为保障节日期间乘客正常出行,武汉地铁提前加强行车设备检修保养,强化全时段客流监测,如遇突发大客流第一时间启动相应预案,灵活上线备用列车,保障市民乘客便捷、顺畅出行;强化重要交通枢纽、商圈景点等重点车站的客流组织,提前落实好安全检查、设备维护、物资准备等相关工作,大客流时段增投设备维护力量、增加人员现场疏导,积极联动警方共同守护平安出行环境。
武汉地铁温馨提示,中秋节恰逢开学季、长江文化艺术季开幕,乘客出行时请提前规划路线和时间,出行途中照看好随身物品以防丢失,如出行途中需要帮助可及时求助身边工作人员或拨打武汉地铁运营服务热线027—96556电话。
武汉公交调整方案
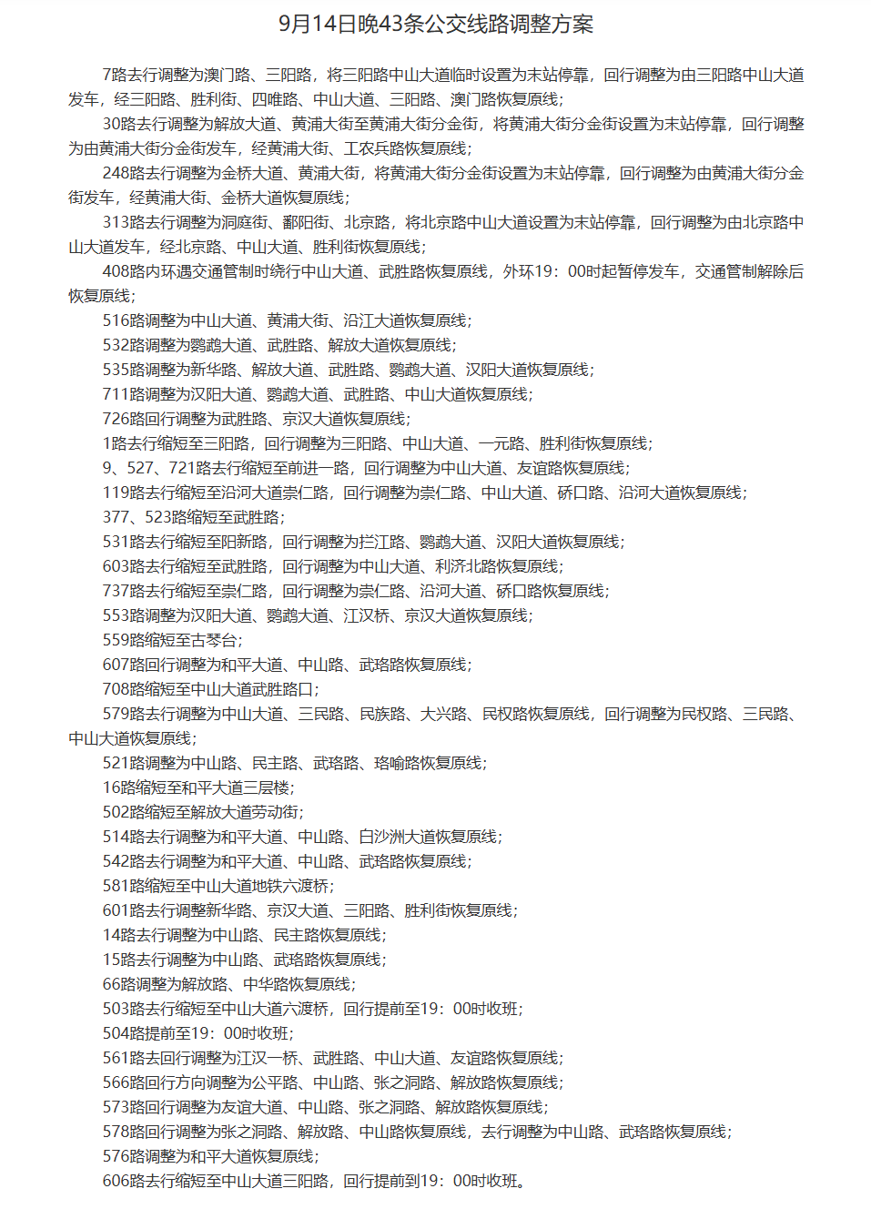
(一)交通管制期间临时调整公交线路43条(详见附表),管制结束后恢复:

(点击可放大查看)
(二)开通2条小循环公交线:
1号小循环公交线由三阳路沿江大道口(三阳路湖锦酒楼附近)始发,行驶路线为三阳路、京汉大道、卢沟桥路、沿江大道,对接轨道1号线三阳路站、8号线黄浦路站,回沿江大道口(三阳路湖锦酒楼附近)。
2号小循环公交线由民生路黄陂街站始发,行驶路线为沿江大道、民权路、三民路、对接轨道6号线六渡桥站、中山大道、民生路,回民生路黄陂街站。
请广大市民留意公交、地铁临时调整
按需选择公共交通出行方式
请输入验证码